大家好,我是开门我是烤乳猪,最近在生财有术跟大佬们一起做的一个项目,AI养生风向标,已经做了3个月了,由于本人跟小肥鱼网创结识很早,听说他回归互联网创业感觉到很惊讶,所以特地过来捧场,也希望小肥鱼能再度辉煌。
至于平台建议大家选择小红书,因为我们内部群试过了在抖音上其实效果不是很好,倒是把抖音的搬去小红书效果会很好

1. 视频分类
目前刷到的这类视频还是以养生类为主,从画面呈现上说,包括食物、身体器官、音乐、茶等类型。其中食物和身体器官刷到的最多。当然,这里只是指同类型的卡通拟人类型的视频。而且大部分视频点赞、转发、评论量都还挺不错的。

1.2 变现方式
因为我自己现在不是做养生赛道的。所以没办法说“具体每个账号”能赚多少钱。

但是通过疯狂的刷这类视频的账号。稍作总结。现在主要的变现方式
- 视频号:涨粉、广告分成(评论区广告)、橱窗(养生商品)、收徒(教人制作视频,收费99-399不等)
- 抖 音:涨粉、橱窗带货、收徒、恰即梦or剪映的推广(需要累积在其他推广收益累积达到10元,可在抖音搜索"即梦AI推广任务")

- 小红书:涨粉、小清单(带货)、收徒、引流(有一个还是卖成人用品的)
- 视频号广告分成需要有100以上有效关注数且有原创作品。之前大概是1W播放5毛左右。这个收益很有浮动,取决于用户点击评论区的广告。要是不点开评论区滑到广告位置,或是点击广告。收益率会有所降低。
- 橱窗的转化率算一般,看到很多出单几单到几百单不等(主要是视频中没有引导,基本靠点头像进去)。
- 收徒和引流可以看成是同一种,通过小号引导、简介留微信、群聊留微信、账号ID等于微信等等方式。转化率要看价格和话术了。
变现的方式一如既往,还是圈友们一直使用的那些,只是视频换了个新东西展现。
2. 制作流程
整体制作流程分为提取对标文案—>仿写文案—>生成图片—>图生视频—>配音剪辑,5个步骤。
2.1 提取参考文案(各种工具)
- 我们可以先在视频号或者抖音上找到对标视频,利用工具获取文案。
- 工具各个渠道都可以找到,例如咱们生财官网里面搜关键字。或者微信上直接搜关键字“抖音文案提取”、“文案提取”等等。
- 这里分享个好用的工具,豆包。
- 比如抖音视频,点击分享时复制链接,然后直接发给豆包,让豆包来提取视频文案。

- 要是有两部手机或者有电脑的朋友,有个骚操作。直接用其中一个手机播放视频,然后另一个手机打开微信对话框,语音转文字。
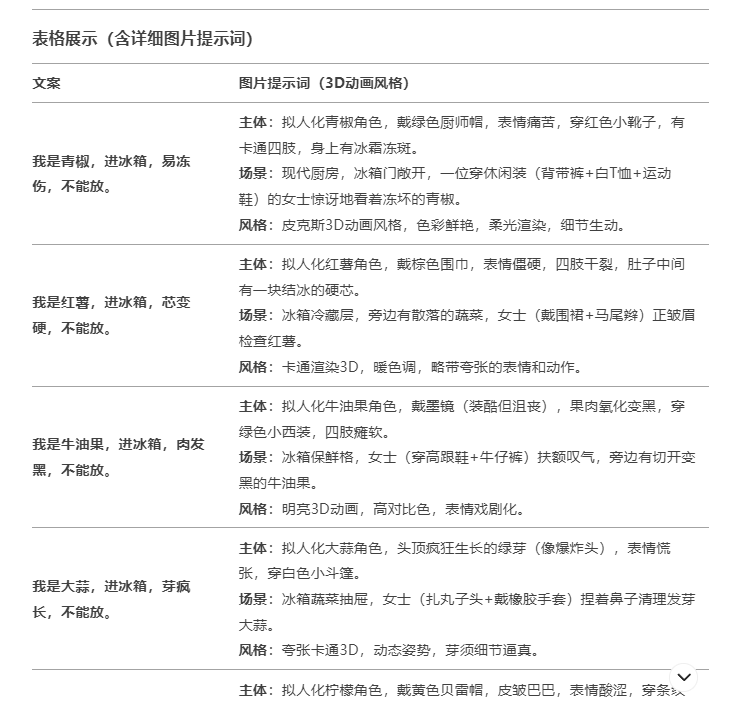
2.2 生成文案和图片提示词(DeepSeek)
- 把文案复制粘贴到DeepSeek中,让DeepSeek根据这个参考内容,写类似的文案,以及文案对应的图片提示词。
【我是黄瓜,进冰箱会变软,不能放。我是香蕉,进冰箱,会黑化,不能放。我是洋葱,进冰箱,霉来扰,不能放。我是西葫芦,进冰箱,干巴巴,不能放。我是西红柿,近冰箱,口感遭,不能放。我是南瓜,进冰箱,烂得快,不能放。我是土豆,进冰箱,糖分高,不能放。我是茄子,进冰箱,会变皱,不能发。我是芒果,进冰箱,香味消,不能放。】以上是我的参考词,需要你帮我根据参考词的格式和内容,重新帮我写一份类似的文案。要求每一种不同的内容,对应有一张图片的描述词。先单独给出文案,再把文案和描述词用表格的形式展示。
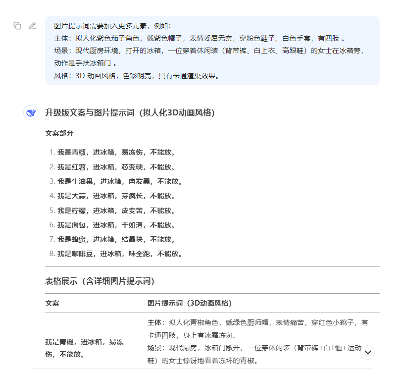
- 这里直接以新手的角度来写的提示词。可以看到效果不是很好,因为没有背景之类的元素。图片大概率不是很好看。

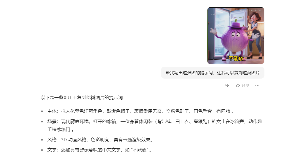
- 这里用一个小技巧,把参考视频截个图,发给豆包,让豆包帮我们反推提示词。

- 再把这个提示词作为参考发给DeepSeek作为参考。可以看到效果好了很多


2.3 即梦生成图片(即梦)
- 复制DeepSeek给的图片提示词,打开即梦文生图,把提示词粘贴进去
- 设置图片比例,模型选3.0,效果会比较好。点击生成图片

- 在右边可以看到生成后的图片。

2.4 图片生成视频(即梦)
- 生成图片后,选择一张满意的图片,在图片右下角点击生成视频。

- 这里会再次让输入提示词,可以手动根据图片重新输入"右边的女孩把青椒往往冰箱里面推",也可以不用改动,直接再次粘贴刚才的图片提示词。当然也可以偷懒不输入提示词,让AI自由发挥。(反正也不需要对口型)

- 上面的步骤重复操作。复制下一段文案图片提示词,生成图片,再转成视频。直到所有文案的视频生成完毕
2.5 合成剪辑(剪映)
- 把所有生成完成的视频导入到剪映中。

- 新建文本,把文案复制到文本中。

- 点击右侧朗读,里面选择音色。再点右下角的朗读,这里可以整段文案都用同一个音色朗读。也可以每个文案单独用不同的音色朗读。区别在于分开朗读就要多建几个文本。每个文本单独设置音色朗读。

- 删除文本,手动调整一下音频,因为有些音频中间停顿有点长。重新点击音频识别文案。为什么要多操作这一步呢?因为之前我们的文案都是粘贴到一起的。这里重新识别可以帮我们根据语音和文字对准位置

- 添加视频,根据文案长度剪辑各个视频。
- 再次一个小技巧,视频不要直接放到主轨道上面,可以把视频放到上面一层。免得剪辑的时候下面的语音和字幕会跟着变。

- 又一个细节,视频有时候比音频长,建议可以用变速,比直接剪掉更好。因为即梦视频动作相对较慢,而全视频平台动作幅度大一点,可以更有冲击感。

- 最后设置字幕的颜色,添加标题,添加视频背景音乐等。

- 自此,一个视频就复刻完成了。
3. 延伸领域
以上面演示的视频为例,可以看成是养生类型,那从养生的角度来看。也可以做古人教养生秘诀。这是养生领域。
从器官健身的角度来做类似视频。就是健身领域。
一些热门的教育对话也可以用这种方式来做,只是把画面提示词换一下而已。比如换成一个妈妈和一个孩子。这种动漫甚至不需要用其他AI工具对口型。只要画面中人物的嘴在动或者手在动就可以。这是教育领域。
上面的演示视频还可以看成科普类。一到科普类,那就更广了啊。比如我卖乐器的,我就生成各种乐器来配文案。例如“我是唢呐,能送人来,也能送人走”。比如我卖水晶的,就借助动漫的角色说自己的优点等。我是上班的牛马,还可以发发怨气,引起其他牛马的共鸣。这是科普领域(万物领域?)。
感谢大家看到这里。如果这次分享能给你带来一点收获或帮助。也可以点个赞让我知道。下次才更有动力肝帖子分享更多的内容~
祝你好运~ 我说的是每一天都好运~
原创文章,作者:开门我是烤乳猪,如若转载,请注明出处:https://www.xfywc.com/41743.html
